Типы устройств для зарядки
При зарядке аккумулятора применяется небольшое перенапряжение. Всё зависит от типа аппарата, могут поставляться:
- Постоянный ток. Подается около десяти часов постоянного тока. Напряжение может варьироваться от 14,5 до 12,8 вольт. Емкость аккумулятора увеличивается постепенно. Такая зарядка занимает больше времени. Здесь вам нужно контролировать процесс, поскольку электролит закипает при зарядке.
- Постоянное напряжение. Напряжение 14,5 вольт на все время зарядки. Здесь большее значение заряда постепенно уменьшается к концу процесса. Следовательно, память не нуждается в управлении. Преимущество этого метода — более короткое время загрузки. Минусы: Быстро разряжается химический накопитель энергии.
Для самодельного прибора блок питания постоянного тока — лучший вариант.
Универсальное беспроводное зарядное устройство (БЗУ): лучшие модели
Беспроводная зарядка — это комфортный гаджет, который должен присутствовать в каждом доме. При помощи него можно осуществить подзаряд различных устройств. Предлагаем несколько полезных модификаций зарядных приспособлений.
| Модель | Описание |
Duracell Powermat 24-Hour Power System | Устройство предназначено для разного типа телефонов, преимущественно питаются от него IPHONE. В комплекте есть защитный чехол и съёмная батарея. |
Nokia DT-910 | Девайс в виде подставки для телефона. Имеет функцию быстрой зарядки, а также позволяет использовать мобильный телефон в процессе заряда. |
Energizer Dual Inductive Charger | Универсальный адаптер, который способен одновременно заряжать три сотовых телефона. Устройство работает без проводов или от USB-кабеля. |
ZENS Single Wireless Charger | Ультратонкая конструкция блока питания позволяет предотвратить перегрузку телефона, а также отличается способностью прекратить подачу энергии, когда процент батареи достиг 100. |
Описание и принцип работы пуско-зарядного устройства
Здесь особо сложного ничего нет. Сетевое U = 220 В подаётся через выключатель на первичную обмотку трансформатора, а на вторичной происходит уменьшение переменного напряжения. Потом оно сглаживается двухполупериодным или мостовым выпрямителем, собранным на мощных диодах. Далее пульсирующее напряжение может быть отфильтровано посредством электролитических конденсаторов. При необходимости около выхода осуществляется увеличение напряжения, что делается с помощью усилителей, в которых основными компонентами являются транзисторы, тиристоры.
Из недостатков описываемого пуско-зарядного устройства можно отметить разве что солидный вес, что обусловлено установкой мощного и, как следствие, габаритного трансформатора. Ниже – схема двухполупериодного пуско-зарядного устройства своими руками:

В этой схеме задействован лабораторный трансформатор ЛАТР. Вместо двух диодов можно использовать и диодный мост типа КЦ405. Схема пуско-зарядного устройства для автомобиля с усилителем:

Как сделать пуско-зарядное устройство своими руками, чтобы оно наверняка заработало? Нужно соблюдать параметры деталей. Мощность указанных на картинке тиристоров – не менее 80 А (если будет использоваться диодный мост, то от 160 А). Диоды на ток – 100–200 А. Транзистор – КТ361 либо КТ 3102 (можно любой другой с такими же параметрами). Мощность используемых резисторов – от 1 Вт.
Собранное своими руками зарядно-пусковое устройство подключается через зажимы-крокодилы к АКБ в соответствии с полярностью. При нормально заряженной батарее с ПЗУ энергия поступать не будет. Если же АКБ не функционирует, тиристорный переход откроется, и зарядный ток пойдёт на батарею и стартер.
Расчёт обмоток трансформатора
Сначала нужно подобрать магнитопровод, сечение которого должно быть не меньше 37 кв. см. Чтобы рассчитать количество витков в первичной обмотке, необходимо воспользоваться формулами: Т = 30/S, где S – площадь магнитопровода и N = 220*Т, то есть W1 = 220*30/37 = 178 витков. Для обмотки необходимо использовать изолированный провод сечением не менее 2 кв. мм. Формула для вторичной обмотки: W2 = 16*Т = 16*30/37 = 13 витков. Здесь понадобится шина из алюминия площадью 36 кв. мм.
Стоит заметить, что формулы не всегда могут выдавать точное число обмоток (особенно вторичной), поэтому можно применить метод подбора. Намотав первичную обмотку, накрутите несколько витков вторичной и измерьте получившееся напряжение, не обрезая шину. Таким образом нужно добиться на выходе значения 14–16 В.
Дело будет обстоять проще, если у вас имеется ЛАТР – лабораторный трансформатор. От него нужно взять сердечник. Количество витков первичной обмотки – 265–295. Используйте изолированный провод сечением 2 мм. Намотку производите в три слоя. Далее обязательно проверьте значение тока холостого хода (включите мультиметр в разрыв между сетью 220 В и одним из концов обмотки). Прибор должен показывать 210–390 мА. Если показания больше, число витков нужно увеличить, в противном случае, наоборот, уменьшить. Вторичная обмотка разделена на две секции, в каждой из которых 15–18 витков. Здесь понадобится провод сечением 10 кв. мм.
Расчёт выпрямителя
Далее рассмотрены параметры электронных компонентов (помимо указанных выше), применяемых в обеих схемах:
- Диоды. Максимальный пропускаемый ток не должен быть менее 100 А. Это могут быть В200, Д141, 2Д141, 2Д151 и иные аналогичные детали. Вместо КД105 не возбраняется применять КД209 или даже Д226. Стабилитрон – Д808, 2С182 и т. п.
- Тиристоры. I = 80 А и более: ТС185, Т15-80, Т15-100, Т161, Т125 и т. п. Если используется вариант выпрямления тока с диодным мостом, тиристоры будут мощнее вдвойне: Т15, Т160, Т250, Т16 и другие, аналогичные.
- Транзисторы. Здесь важен коэффициент усиления h = 21э. Это КТ361 либо КТ3107 проводимостью n-p-n. Вместо КТ816 подойдёт и КТ814.
- Резисторы. Желательно, чтобы их мощность была не менее 1 Вт.
- Выключатель. Должен держать ток от 6 А.
Подбор сечения проводов
Подбирая выходные провода, которые будут присоединяться к аккумулятору, нужно помнить, что их диаметр не может быть меньше такого же параметра вторичной обмотки. Лучше использовать многожильный медный кабель, используемый в сварочных аппаратах, где каждый проводок имеет сечение 2,5 кв. мм. Такую же площадь должен иметь провод, посредством которого самодельный аппарат будет подключаться к сети. Не забудьте приобрести мощные зажимы-крокодилы для подключения к клеммам АКБ. Здесь тоже рекомендуется использовать изделия, применяемы при сварке («масса»).
Принцип работы и основные компоненты
Свинцово-кислотные аккумуляторы заряжают постоянным (выпрямленным) напряжением, стабильным по уровню. Чтобы получить ток, втекающий в батарею, зарядное напряжение должно быть выше напряжения АКБ. Ток заряда в таком режиме зависит от разницы напряжений источника и батареи.
Полностью разряженная АКБ автомобиля выдает напряжение 10,5 вольт (ниже разряжать нельзя), полностью заряженная — 12,6 вольт. В процессе уровень на выходе ЗУ остается постоянным, на клеммах батареи плавно повышается. Поэтому в начале зарядки ток будет максимальным, по окончании – минимальным. Снижение уровня тока служит признаком окончания процесса. Также для автоматического завершения зарядки можно использовать достижение напряжения на АКБ значения 12,5..12,6 вольт.
Процесс зарядки свинцово-кислотной батареи стабильным напряжением.
Стандартная схема построения зарядника содержит:
- Сетевой трансформатор;
- Выпрямитель;
- Регулятор тока (напряжения) — стабилизированный или нет.
Общая схема построения зарядников для автомобильных АКБ.
Очень желательны приборы, индицирующие ток и напряжение. Дополнительно ЗУ может оснащаться:
- схемой ограничения тока;
- электрическими защитами;
- индикацией или автоматическим отключением по окончании зарядки.
Эти функции являются сервисными и повышают удобство работы с ЗУ.
Самые простые варианты самодельных ЗУ для аккумуляторов
Мы не будем рассуждать на тему что лучше, самодельная или заводская зарядка. Очевидно, что последний вариант безопаснее, но что касается рабочих характеристик, то здесь вполне могут присутствовать темы для горячих дебатов. А ценовой вопрос и вовсе не обсуждается. Так что давайте лучше сразу приступим к рассмотрению вариантов изготовления своими руками самых простых в реализации зарядок для автомобильного аккумулятора.
Зарядка из обычной лампочки и диода
Полноценное зарядное устройство из этих компонент не сделаешь, но если появится необходимость завести машину с севшей батареей, такой прибор очень даже пригодится.
Что нам понадобится:
- Старая добрая лампа накаливания. Они ещё встречаются в продаже. Главное – чтобы её мощность была высокой – чем выше, тем быстрее мы сможем привести аккумулятор в боевое состояние. Оптимальный вариант – 70–150-ваттные лампочки.
- Полупроводниковый диод – электронный элемент, пропускающий ток только в одном направлении. В нашем устройстве диод будет отвечать за преобразование переменного тока в постоянный. Они продаются в магазинах радиотоваров, на рынках и стоят копейки даже по нынешним меркам.
- Провод с вилкой для подключения зарядки к сети 220 В.
- Провода для коммутации ЗУ с батареей.
Лампа с диодом подключаются последовательно, провод от лампы идёт в розетку, от диода – на плюсовую клемму аккумулятора. Второй провод соединяет минус АКБ и розетку. Отметим зависимость между временем зарядки и мощностью лампы. При 100 ваттах ток заряда будет составлять 0.17 А. Это означает, что за 10 часов мы зарядим батарею всего на 2 А. Но слишком мощная лампа тоже плохо – 200 Вт это уже критично для полупроводникового диода, который может просто сгореть.
Нетрудно подсчитать, что сильно разряженную батарею таким ЗУ в оптимальные сроки восстановить не удастся. Но если требуется подзарядить АКБ для пуска мотора, то этот вариант можно считать рабочим.
Зарядное устройство для АКБ из выпрямителя
По количеству используемых компонент это зарядное устройство также относится к самым простым. Их здесь, как и в предыдущем случае, два: выпрямитель в паре с преобразователем напряжения.
При этом выпрямитель можно использовать одного из трёх типов:
- с зарядкой постоянным током;
- работающие с ассиметричным током;
- устройства с переменным током.
Если использовать первый вариант, зарядка аккумулятора будет происходить при постоянном значении силы тока, избавленного от флюктуаций переменного напряжения. Выпрямители переменного тока работают по принципу подачи на клеммы АКБ переменного напряжения. Ассиметричные (их часто называют однополупериодными) выпрямители демонстрируют лучшие результаты, чем их оппоненты.
Они состоят из пяти компонент:
- диода большой мощности;
- переменного сопротивления;
- стабилитрона (трансформатора);
- предохранителя;
- выключателя.
Номинал предохранителя – 1 А, мощность трансформатора должна составлять 140 Вт при выходном напряжении 20–21 В. Резистор должен быть помощнее, типа МЛТ-2. Диод должен выдерживать токи порядка 5 А. Наконец, в качестве усилителя можно использовать регулятор на базе транзисторов 0818 и KT825, которые нужно установить на радиаторную подложку.
Для сборки потребуется плата без дорожек, на которой размещают все элементы, соединяя их между собой проводами. Такое зарядное устройство для автоаккумулятора, собранное своими руками, позволяет регулировать выходной ток. Главное – найти указанные компоненты и грамотно их расположить.
Выбор и подключение измерительных приборов к самодельному ЗУ
В ходе конструирования многие добавляют в конструкцию приборы, контролирующие процесс: амперметры, вольтметры. Цена этих устройств в электронном исполнении невысока и находится в пределах нескольких долларов. Проблема в том, что рынок предлагает широчайший ассортимент этих изделий, схемы подключения которых могут сильно различаться. Далее рассмотрены наиболее популярные и недорогие амперметры, вольтметры китайского производства. Их диапазон измерения напряжения от 0 до 100 В, а тока – до 10 А.
TK1382 и его подключение
Стоимость не превышает 5 $. Характерная особенность – наличие пары подстроечных сопротивлений для калибровки тока (от 0 до 10 А) и напряжения (от 0 до 100 В). Для питания прибора необходимо напряжение от 4,5 до 30 В. Схема:
Первый вариант – для подключения любой нагрузки, второй – для автомобильного аккумулятора.
YB27VA и его подключение
Этот ампервольтметр имеет точно такие же характеристики, что и прибор, представленный выше. Вся разница заключается в иной компоновке печатной платы и другой расцветке проводов. Ориентировочная стоимость – не более 4,5 $. Здесь также присутствуют калибровочные переменные резисторы. Схема:
Левая схема подходит для работы с любой нагрузкой, правая – для АКБ и ЗУ. Прибор рекомендуется врезать в корпус БП компьютера и закрепить на клее либо специальной пасте, чтобы проще было заменить при выходе из строя.
В заключение стоит сказать, что, исходя из приведённых схем, очевидно: собрать ЗУ своими руками не так уж сложно. Какой выбрать метод, зависит от наличия тех или иных узлов, деталей, что минимизирует затраты. Всё же наиболее простой вариант – последний, с использованием старого блока питания от компьютера.
Ответы на 5 часто задаваемых вопросов
Потребуется ли производить какие-то дополнительные меры, перед тем как приступать к зарядке аккумуляторной батареи на своём автомобиле? – Да, потребуется почистить клеммы, поскольку во время работы на них появляются кислотные отложения. Контакты очень хорошо нужно почистить, чтобы ток без трудностей поступал к батарее. Иногда автомобилисты используют смазку для обработки клемм, ее тоже следует убрать.
Чем протереть клеммы зарядных устройств? — Специализированное средство можно купить в магазине или приготовить самостоятельно. В качестве самостоятельно изготовленного раствора используют воду и соду. Компоненты смешиваются и перемешиваются. Это отличный вариант для обработки всех поверхностей. Когда кислота соприкоснется с содой, то произойдет реакция и автомобилист обязательно ее заметит. Это место и потребуется тщательно протереть, чтобы избавиться от всей кислоты
Если клеммы ранее обрабатывались смазкой, то она убирается любой чистой тряпкой.
Если на аккумуляторе стоят крышки, то их нужно вскрывать перед началом зарядки? — Если крышки имеются на корпусе, то их обязательно снимают.
По какой причине необходимо откручивать крышечки с аккумуляторной батареи? — Это нужно, чтобы газы, образующиеся в процессе зарядки, беспрепятственно выходили из корпуса.
Есть необходимость обращать внимание на уровень электролита в аккумуляторной батарее? – Это делается в обязательном порядке. Если уровень ниже требуемого, то необходимо добавить дистиллированную воду внутрь аккумулятора. Уровень определить не составит труда – пластины должны быть полностью покрыты жидкостью
Уровень определить не составит труда – пластины должны быть полностью покрыты жидкостью.
Анализ схем зарядных устройств
Для зарядки автомобильного аккумулятора служат зарядные устройства. Его можно купить готовое, но при желании и небольшом радиолюбительском опыте можно сделать своими руками, сэкономив при этом немалые деньги.
Схем зарядных устройств автомобильных аккумуляторов в Интернете опубликовано много, но все они имеют недостатки.
Зарядные устройства, сделанные на транзисторах, выделяют много тепла, как правило, боятся короткого замыкания и ошибочного подключения полярности аккумулятора. Схемы на тиристорах и симисторах не обеспечивают требуемой стабильность зарядного тока и издают акустический шум, не допускают ошибок подключения аккумулятора и излучают мощные радиопомехи, которые можно уменьшить, одев на сетевой провод .
Привлекательной выглядит схема изготовления зарядного устройства из блока питания компьютера. Структурные схемы компьютерных блоков питания одинаковые, но электрические разные, и для доработки требуется высокая радиотехническая квалификация.
Интерес у меня вызвала конденсаторная схема зарядного устройства, КПД высокий, тепла не выделяет, обеспечивает стабильный ток заряда вне зависимости от степени заряда аккумулятора и колебаний питающей сети, не боится коротких замыканий выхода. Но тоже имеет недостаток. Если в процессе заряда пропадет контакт с аккумулятором, то напряжение на конденсаторах возрастает в несколько раз, (конденсаторы и трансформатор образуют резонансный колебательный контур с частотой электросети), и они пробиваются. Надо было устранить только этот единственный недостаток, что мне и удалось сделать.
В результате получилась схема зарядного устройства без выше перечисленных недостатков. Более 16 лет заряжаю ним любые кислотные аккумуляторы на 12 В. Устройство работает безотказно.
Правила зарядки аккумулятора и эксплуатация ЗУ
Существуют простые и автоматические зарядные устройства для автомобильных аккумуляторов. Первые имеют более низкий ценник, но требуют большего внимания при эксплуатации. Они не способны изменять свои конфигурации, всё производится в ручном режиме. Вторые работают самостоятельно, без вмешательства человека. Они выполняют действия по определённому алгоритму, заложенному в них с завода или настроенному владельцем. Некоторые из них являются более сложными, другие менее, но определённо они очень удобны для владельца.
Существуют такие типы механизмов, где зарядка производится, не снимая АКБ с автомобиля. При их неправильной эксплуатации можно спалить электронную начинку авто, что приведёт к дорогостоящему ремонту.
Также можно загубить батарею, если оставить её на долгое время на неавтоматической зарядке, с выставленным высоким напряжением. Как минимум, это резко снизит её объём и уменьшит срок службы. На таких установках ток необходимо либо постепенно снижать, либо сразу ставить низкие значения.
Перечислим основные правила, соблюдение которых гарантирует долгую жизнь вашему девайсу:
- Периодически контролируйте работу простейших зарядников. Они не могут самостоятельно снижать подаваемое напряжение и отключаться.
- Будьте внимательны, не путайте полярность, это может привести к гибели вашей АКБ. Одним из признаков подобной ошибки может стать закипание электролита в банках. Для тех, кто не знает: перепутать полярность – значит подключить «плюс» к минусовой клемме, а «минус» к плюсовой. Если у вас самодельная зарядка, сразу пометьте провода (положительный – красный, отрицательный – чёрный).
- Устанавливая АКБ на подзарядку, начинайте с минусовой клеммы, а снимая – с плюсовой.
- При зарядке отставляйте ЗУ как можно дальше от аккумуляторной батареи, также не ставьте её под и над АКБ.
- Следите за чистотой – электроника не терпит пыли.
- При хранении не закусывайте «крокодилы» на проводке.
- Все элементы проводки должны быть качественно заизолированы.
В этой статье мы разобрали, как сделать простое автоматическое зарядное устройство своими руками, и познакомились с тремя самыми популярными из них. Обычно они ничем не уступают дорогим покупным аналогам и способны прослужить своему создателю десятки лет. Главное – ваше здоровье, будьте внимательны и аккуратны. Соблюдайте технику безопасности, не забывайте выключать паяльник, если надолго отходите, и работайте только при хорошем освещении.
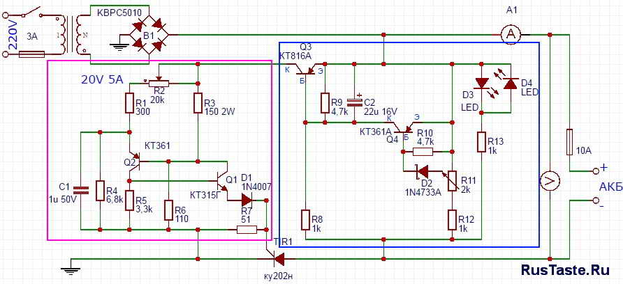
Описание и принцип работы пуско-зарядного устройства
Здесь особо сложного ничего нет. Сетевое U = 220 В подаётся через выключатель на первичную обмотку трансформатора, а на вторичной происходит уменьшение переменного напряжения. Потом оно сглаживается двухполупериодным или мостовым выпрямителем, собранным на мощных диодах. Далее пульсирующее напряжение может быть отфильтровано посредством электролитических конденсаторов. При необходимости около выхода осуществляется увеличение напряжения, что делается с помощью усилителей, в которых основными компонентами являются транзисторы, тиристоры.
Из недостатков описываемого пуско-зарядного устройства можно отметить разве что солидный вес, что обусловлено установкой мощного и, как следствие, габаритного трансформатора. Ниже – схема двухполупериодного пуско-зарядного устройства своими руками:
В этой схеме задействован лабораторный трансформатор ЛАТР. Вместо двух диодов можно использовать и диодный мост типа КЦ405. Схема пуско-зарядного устройства для автомобиля с усилителем:
Как сделать пуско-зарядное устройство своими руками, чтобы оно наверняка заработало? Нужно соблюдать параметры деталей. Мощность указанных на картинке тиристоров – не менее 80 А (если будет использоваться диодный мост, то от 160 А). Диоды на ток – 100–200 А. Транзистор – КТ361 либо КТ 3102 (можно любой другой с такими же параметрами). Мощность используемых резисторов – от 1 Вт.
Собранное своими руками зарядно-пусковое устройство подключается через зажимы-крокодилы к АКБ в соответствии с полярностью. При нормально заряженной батарее с ПЗУ энергия поступать не будет. Если же АКБ не функционирует, тиристорный переход откроется, и зарядный ток пойдёт на батарею и стартер.
Расчёт обмоток трансформатора
Сначала нужно подобрать магнитопровод, сечение которого должно быть не меньше 37 кв. см. Чтобы рассчитать количество витков в первичной обмотке, необходимо воспользоваться формулами: Т = 30/S, где S – площадь магнитопровода и N = 220*Т, то есть W1 = 220*30/37 = 178 витков. Для обмотки необходимо использовать изолированный провод сечением не менее 2 кв. мм. Формула для вторичной обмотки: W2 = 16*Т = 16*30/37 = 13 витков. Здесь понадобится шина из алюминия площадью 36 кв. мм.
Стоит заметить, что формулы не всегда могут выдавать точное число обмоток (особенно вторичной), поэтому можно применить метод подбора. Намотав первичную обмотку, накрутите несколько витков вторичной и измерьте получившееся напряжение, не обрезая шину. Таким образом нужно добиться на выходе значения 14–16 В.
Дело будет обстоять проще, если у вас имеется ЛАТР – лабораторный трансформатор. От него нужно взять сердечник. Количество витков первичной обмотки – 265–295. Используйте изолированный провод сечением 2 мм. Намотку производите в три слоя. Далее обязательно проверьте значение тока холостого хода (включите мультиметр в разрыв между сетью 220 В и одним из концов обмотки). Прибор должен показывать 210–390 мА. Если показания больше, число витков нужно увеличить, в противном случае, наоборот, уменьшить. Вторичная обмотка разделена на две секции, в каждой из которых 15–18 витков. Здесь понадобится провод сечением 10 кв. мм.
Расчёт выпрямителя
Далее рассмотрены параметры электронных компонентов (помимо указанных выше), применяемых в обеих схемах:
- Диоды. Максимальный пропускаемый ток не должен быть менее 100 А. Это могут быть В200, Д141, 2Д141, 2Д151 и иные аналогичные детали. Вместо КД105 не возбраняется применять КД209 или даже Д226. Стабилитрон – Д808, 2С182 и т. п.
- Тиристоры. I = 80 А и более: ТС185, Т15-80, Т15-100, Т161, Т125 и т. п. Если используется вариант выпрямления тока с диодным мостом, тиристоры будут мощнее вдвойне: Т15, Т160, Т250, Т16 и другие, аналогичные.
- Транзисторы. Здесь важен коэффициент усиления h = 21э. Это КТ361 либо КТ3107 проводимостью n-p-n. Вместо КТ816 подойдёт и КТ814.
- Резисторы. Желательно, чтобы их мощность была не менее 1 Вт.
- Выключатель. Должен держать ток от 6 А.
Подбор сечения проводов
Подбирая выходные провода, которые будут присоединяться к аккумулятору, нужно помнить, что их диаметр не может быть меньше такого же параметра вторичной обмотки. Лучше использовать многожильный медный кабель, используемый в сварочных аппаратах, где каждый проводок имеет сечение 2,5 кв. мм. Такую же площадь должен иметь провод, посредством которого самодельный аппарат будет подключаться к сети. Не забудьте приобрести мощные зажимы-крокодилы для подключения к клеммам АКБ. Здесь тоже рекомендуется использовать изделия, применяемы при сварке («масса»).
Как сделать ЗУ для зарядки автомобильного аккумулятора постоянным током
Понадобится аппарат, выдающий постоянное напряжение, превышающее э. д. с. аккумулятора. На практике это 16,2 В. Источник может быть с автоматической регулировкой (что предпочтительнее) или ручной.
Особенности зарядки автомобильной батареи постоянным током
В ходе эксплуатации устройства необходимо учитывать полярность: «плюс» подсоединяется к «плюсу» АКБ, «минус» к «минусу». Только после подключения проводов штепсельный разъём вставляйте в розетку 220 В.
Использование постоянного тока вызывает некоторые сложности, если сравнивать с зарядкой напряжением. Основной нюанс заключается в необходимости поддержания одинакового значения тока. Проще всего это сделать, если применить обычный реостат. Но тогда придётся постоянно контролировать процесс и при необходимости корректировать ток заряда. Иной метод заключается в использовании специальной электронной схемы с тиристорами, тогда нужный ток поддерживается автоматически:
- 0,1 от ёмкости АКБ, время процесса 10 ч;
- 0,05 от ёмкости АКБ, процесс длится 20 ч.
Если самодельное зарядное устройство мощное, можно задействовать одновременно 2–3 и более автомобильных аккумуляторов. Их количество вычисляется так:
М = In/Ia,
где первый символ – количество групп АКБ,
Ia – сила тока заряда,
In – ток, исходящий от зарядки.
Последнее можно рассчитать по другой формуле: In = Pz/U. Здесь второй символ обозначает мощность ЗУ, третий – напряжение сети, от которой питается зарядка.
Главное преимущество заряжания батареи постоянным током – возможность закончить процесс на 100 %. Это серьёзно продлевает эксплуатационный ресурс изделия. Чем ток заряда меньше, тем он глубже. Но не до фанатизма! При чрезмерно малом токе процесс затянется до неопределённого времени. С другой стороны, при слишком интенсивном заряде АКБ закипит и полностью не зарядится. Однако есть и минусы способа:
- необходимость постоянного поддержания определённого значения силы тока;
- сильное выделение газов;
- возможный нагрев изделия.
Избежать подобных неприятностей можно, собрав зарядное устройство для автомобильного аккумулятора своими руками с двухступенчатым циклом. Сначала применяют ток в 0,1 от ёмкости АКБ, U = 14,4 В, после ток уменьшают вдвое. Общее время процесса связано со степенью разрядки батареи. Зарядка идёт до тех пор, пока плотность электролита не станет соответствовать стандарту. Ориентировочно это 10–12 часов.
На основе компьютерного БП
Зарядное устройство для аккумулятора автомобиля своими руками нетрудно смастерить, задействовав блок питания для старой модели типа АТХ, действующий на основе контроллера типа TL494 . Работа потребует от мастера понимания основ радиотехники.
Схема поможет понять принцип монтажа цепи.
Потребуется выполнить определенные действия:
- Оставляют лишь провода в желтой и черной изоляции, соединяют их. При этом желтые провода образуют «плюс», а провода черного цвета «минус».
- Ликвидируют дорожки с номерами 1, 14, 15, 16.
- Для корректировки показателей заряда на блок питания потребуется поместить резистор переменного тока (10 и 4,4 кОм).
- Монтируют в точном соответствии с чертежом.
Нужные параметры при зарядке постоянным током
Уже доказано, что производить заряд автомобильных свинцовых кислотных аккумуляторных батарей (в основном в автомобилях присутствуют именно такие) необходимо при помощи тока, не превышающего показателя в 10% от емкости всей батареи.
Так, в случае емкости АБ в 55 A/ч, максимальная подача тока заряда должна быть 5,5 А. По такому принципу высчитывается максимальный ток для любой батареи. Можно даже немного снизить подачу тока, но в таком случае процесс заряда будет идти немного медленнее. Накопление заряда будет происходить даже в случае, если ток заряда будет ближе к отметке 0,1 А. Но в таком случае для восстановления емкости необходимо будет очень много времени.
Минимальное время заряда АБ при уровне тока в 10% от заряда составляет 10 часов, но это в случае полного разряда батареи, которого допускать недопустимо. Поэтому на фактическое время до полного заряда влияет глубина разряда.
Чтобы произвести расчет примерного времени до полного заряда, следует выяснить разницу между максимальным зарядом (12,8 вольт) и вольтажом на данный момент. Если эту цифру умножить на 10, то можно получить приблизительно время в часах.
Конструкция автоматического зарядного устройства
Все детали зарядного устройства размещены в корпусе миллиамперметра В3-38, из которого удалено все его содержимое, кроме стрелочного прибора. Монтаж элементов, кроме схемы автоматики, выполнен навесным способом.

Конструкция корпуса миллиамперметра, представляет собой две прямоугольные рамки, соединенные четырьмя уголками. В уголках с равным шагом сделаны отверстия, к которым удобно крепить детали.

Силовой трансформатор ТН61-220 закреплен на четырех винтах М4 на алюминиевой пластине толщиной 2 мм, пластина в свою очередь прикреплена винтами М3 к нижним уголкам корпуса. Силовой трансформатор ТН61-220 закреплен на четырех винтах М4 на алюминиевой пластине толщиной 2 мм, пластина в свою очередь прикреплена винтами М3 к нижним уголкам корпуса. На этой пластине установлен и С1. На фото вид зарядного устройства снизу.

К верхним уголкам корпуса закреплена тоже пластина из стеклотекстолита толщиной 2 мм, а к ней винтами конденсаторы С4-С9 и реле Р1 и Р2. К этим уголкам также прикручена печатная плата, на которой спаяна схема автоматического управления зарядкой аккумулятора. Реально количество конденсаторов не шесть, как по схеме, а 14, так как для получения конденсатора нужного номинала приходилось соединять их параллельно. Конденсаторы и реле подключены к остальной схеме зарядного устройства через разъем (на фото выше голубой), что облегчило доступ к другим элементам при монтаже.
На внешней стороне задней стенки установлен ребристый алюминиевый радиатор для охлаждения силовых диодов VD2-VD5. Тут так же установлен предохранитель Пр1 на 1 А и вилка, (взята от блока питания компьютера) для подачи питающего напряжения.
Силовые диоды зарядного устройства закреплены с помощью двух прижимных планок к радиатору внутри корпуса. Для этого в задней стенке корпуса сделано прямоугольное отверстие. Такое техническое решение позволило к минимуму свести количество выделяемого тепла внутри корпуса и экономии места. Выводы диодов и подводящие провода распаяны на не закрепленную планку из фольгированного стеклотекстолита.

На фотографии вид самодельного зарядного устройства с правой стороны. Монтаж электрической схемы выполнен цветными проводами, переменного напряжения – коричневым, плюсовые – красным, минусовые – проводами синего цвета. Сечение проводов, идущих от вторичной обмотки трансформатора к клеммам для подключения аккумулятора должно быть не менее 1 мм 2 .

Шунт амперметра представляет собой отрезок высокоомного провода константана длиной около сантиметра, концы которого запаяны в медные полоски. Длина провода шунта подбирается при калибровке амперметра. Провод я взял от шунта сгоревшего стрелочного тестера. Один конец из медных полосок припаян непосредственно к выходной клемме плюса, ко второй полоске припаян толстый проводник, идущий от контактов реле Р3. На стрелочный прибор от шунта идут желтый и красный провод.
Печатная плата блока автоматики зарядного устройства
Схема автоматического регулирования и защиты от неправильного подключения аккумулятора к зарядному устройству спаяна на печатной плате из фольгированного стеклотекстолита.

На фотографии представлен внешний вид собранной схемы. Рисунок печатной платы схемы автоматического регулирования и защиты простой, отверстия выполнены с шагом 2,5 мм.
На фотографии выше вид печатной платы со стороны установки деталей с нанесенной красным цветом маркировкой деталей. Такой чертеж удобен при сборке печатной платы.

Чертеж печатной платы выше пригодится при ее изготовлении с помощью технологии с применением лазерного принтера.

А этот чертеж печатной платы пригодится при нанесении токоведущих дорожек печатной платы ручным способом.
Шкала вольтметра и амперметра зарядного устройства
Шкала стрелочного прибора милливольтметра В3-38 не подходила под требуемые измерения, пришлось начертить на компьютере свой вариант, напечатал на плотной белой бумаге и клеем момент приклеил сверху на штатную шкалу.

Благодаря большему размеру шкалы и калибровки прибора в зоне измерения, точность отсчета напряжения получилась 0,2 В.
Провода для подключения АЗУ к клеммам аккумулятора и сети
На провода для подключения автомобильного аккумулятора к зарядному устройству с одной стороны установлены зажимы типа крокодил, с другой стороны разрезные наконечники. Для подключения плюсового вывода аккумулятора выбран красный провод, для подключения минусового – синий. Сечение проводов для подключения к устройству аккумулятора должно быть не менее 1 мм 2 .

К электрической сети зарядное устройство подключается с помощью универсального шнура с вилкой и розеткой, как применяется для подключения компьютеров, оргтехники и других электроприборов.
Порядок зарядки автомобильного аккумулятора автоматическим самодельным ЗУ
Перед зарядкой снятый с автомобиля аккумулятор необходимо очистить от грязи и протереть его поверхности, для удаления кислотных остатков, водным раствором соды. Если кислота на поверхности есть, то водный раствор соды пенится.
Если аккумулятор имеет пробки для заливки кислоты, то все пробки нужно выкрутить, для того, чтобы образующиеся при зарядке в аккумуляторе газы могли свободно выходить. Обязательно нужно проверить уровень электролита, и если он меньше требуемого, долить дистиллированной воды.
Далее нужно переключателем S1 на зарядном устройстве выставить величину тока заряда и подключить аккумулятор соблюдая полярность (плюсовой вывод аккумулятора нужно подсоединить к плюсовому выводу зарядного устройства) к его клеммам. Если переключатель S3 находится в нижнем положении, то стрелка прибора на зарядном устройстве сразу покажет напряжение, которое выдает аккумулятор. Осталось вставить вилку сетевого шнура в розетку и процесс зарядки аккумулятора начнется. Вольтметр уже начнет показывать напряжение зарядки.
Рассчитать время заряда аккумулятора с помощью онлайн калькулятора, выбрать оптимальный режим зарядки автомобильного аккумулятора и ознакомиться с правилами его эксплуатации Вы можете посетив статью сайта «Как заряжать аккумулятор».




































